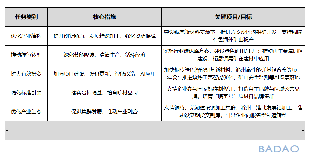
霸刀分享-安徽省有色金属产业优化升级实施方案的核心内容
近日,安徽省印发《有色金属产业优化升级实施方案(2025–2027年)》,旨在推动全省有色金属产业向高端化、智能化、绿色化发展,力争到202…
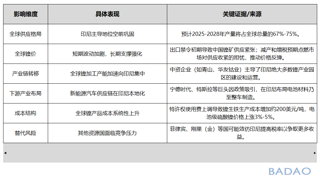
霸刀分享-美委冲突对有色金属及贵金属市场的影响
近日,2026年初美国与委内瑞拉地缘政治紧张局势急剧升级,从外交施压迫使政权更迭演变为低烈度军事冲突。这一“黑天鹅”事件不仅冲击拉美地缘格局…
霸刀分享-《山东省有色金属行业稳增长工作方案》的核心内容
《山东省有色金属行业稳增长工作方案》提出2026年全省规模以上有色金属行业增加值同比增长5%左右,并聚焦铜、铝两大产业,推动高端化、绿色化和…




